首页
组织机构
体协简介
体协章程
体协职能
领导机构
会员单位
联系方式
投稿渠道
新闻中心
新闻聚焦
校园风采
视频新闻
文件通知
成绩公告
名师大讲堂
竞赛训练
高水平运动队
运动训练
注册公示
专业委员会
乒乓球专业委员会(大学)
民族传统体育专业委员会
橄榄球专业委员会
游泳专业委员会
体能与运动康复专业委员会
网球专业委员会
羽毛球专业委员会(大学)
武术专业委员会
健美操、艺术体操及啦啦操专业委员会
足球专业委员会
瑜伽专业委员会
掷球专业委员会
体育舞蹈专业委员会
跆拳道运动专业委员会
飞盘运动专业委员会
射箭专业委员会
定向运动专业委员会成员名单
羽毛球专业委员会(中小学)
乒乓球专业委员会(中小学)
以体树人中小学体育教育工作委员会
小篮球专业委员会
篮球裁判专业委员会
校园体育新闻工作委员会
跳绳专业委员会
冰雪滑轮与轮滑专业委员会
证书查询
赛事报名
联系我们
当前位置:
首页
»
新闻中心
»
新闻聚焦
» 正文
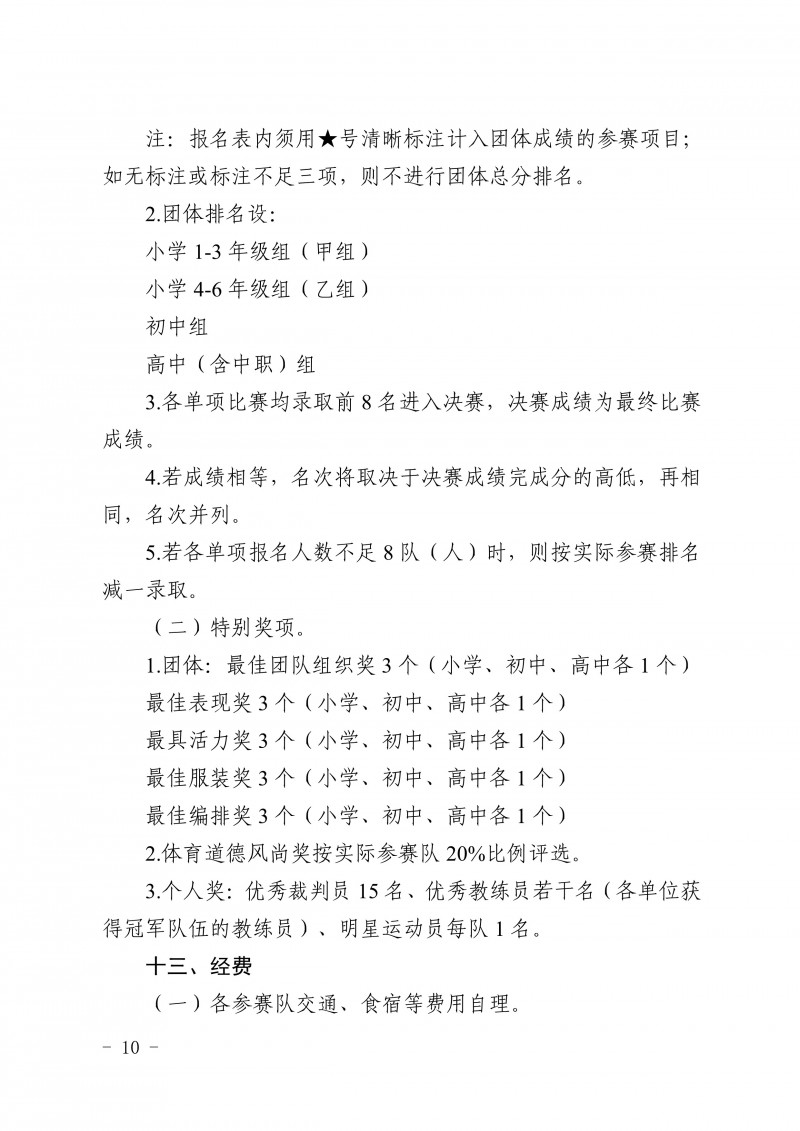
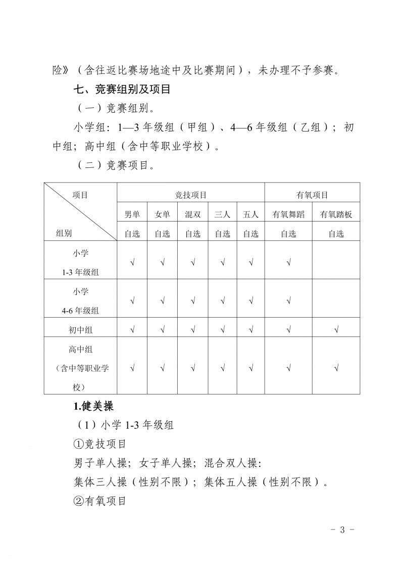
关于举办2025年陕西省中小学生健美操、啦啦操锦标赛的通知
发布日期:2025-10-23 浏览次数:
69
关于举办2025年陕西省中小学生健美操、啦啦操锦标赛的通知.pdf
附件.doc
扫一扫分享本页
下一篇:
关于印发2025-2026全国学校冰雪运动系列竞赛规程的通知
上一篇:
2025年陕西省第二十九届大学生乒乓球锦标赛暨“校长杯”比赛开赛
[
新闻中心搜索
] [
加入收藏
] [
告诉好友
] [
打印本文
] [
违规举报
] [
关闭窗口
]
同类新闻中心
• 2026年东中西部学校体育教师足球项目公益培训班举行
• 东中西部协同推进学校“阳光体育”活动启动
• 陕西省学生体育协会中小学乒乓球、羽毛球专业委员会成立大会在西安市航天城第一
• 亚洲中体联召开执委会及技术委员会视频会议
• 2025年陕西省中学生排球锦标赛圆满收官
• 陕西省学生体育协会武术专业委员会2025年工作总结大会暨校园武术专家学术研讨会
• 2025年陕西省中学生排球锦标赛开赛
• 第二届陕西省“深圳川崎”大学生匹克球锦标赛暨“校长杯”比赛圆满落幕
• 双冠王登场!丨 陕西省第48届大学生篮球联赛暨CUBAL预选赛圆满落幕
• 西电科大VS西北工大丨陕西省第48届大学生篮球联赛暨CUBAL预选赛一级联赛冠军赛
推荐图文
推荐新闻中心
陕西省首届大学生健身瑜伽比赛圆满落幕
西安外国语大学喜获第3届中国大学生阳光游泳比赛历史首金
陕西省高校首届传统体育项目交流会在西安交大举行
孩子校园体育活动中受伤谁来赔?《民法典》自甘风险条款戳中校园体育意外伤害痛点
2016—2017陕西省大学生足球、篮球超级联赛圆满落幕
2017年陕西省大学生击剑锦标赛圆满落幕
2017年陕西省大学生击剑锦标赛即将开赛
2016—2017陕西省大学生足球超级联赛圆满收官
点击排行
亚洲中体联召开执委会及技术委员会视频会议
第二届陕西省“深圳川崎”大学生匹克球锦标赛暨“校长杯”比赛正式开赛
2025-2026耐克中国高中篮球联赛 (陕西赛区)圆满落幕
西电科大VS西北工大丨陕西省第48届大学生篮球联赛暨CUBAL预选赛一级联赛冠军赛开赛!
第二届陕西省“深圳川崎”大学生匹克球锦标赛暨“校长杯”比赛圆满落幕
双冠王登场!丨 陕西省第48届大学生篮球联赛暨CUBAL预选赛圆满落幕
2025年陕西省中学生排球锦标赛开赛
陕西省学生体育协会武术专业委员会2025年工作总结大会暨校园武术专家学术研讨会在西安外国语大学召开
陕西省学生体育协会中小学乒乓球、羽毛球专业委员会成立大会在西安市航天城第一中学召开
2025年陕西省中学生排球锦标赛圆满收官