首页
组织机构
体协简介
体协章程
体协职能
领导机构
会员单位
联系方式
投稿渠道
新闻中心
新闻聚焦
校园风采
视频新闻
文件通知
成绩公告
名师大讲堂
竞赛训练
高水平运动队
运动训练
注册公示
专业委员会
乒乓球专业委员会(大学)
民族传统体育专业委员会
橄榄球专业委员会
游泳专业委员会
体能与运动康复专业委员会
网球专业委员会
羽毛球专业委员会(大学)
武术专业委员会
健美操、艺术体操及啦啦操专业委员会
足球专业委员会
瑜伽专业委员会
掷球专业委员会
体育舞蹈专业委员会
跆拳道运动专业委员会
飞盘运动专业委员会
射箭专业委员会
定向运动专业委员会成员名单
羽毛球专业委员会(中小学)
乒乓球专业委员会(中小学)
以体树人中小学体育教育工作委员会
小篮球专业委员会
篮球裁判专业委员会
校园体育新闻工作委员会
跳绳专业委员会
冰雪滑轮与轮滑专业委员会
证书查询
赛事报名
联系我们
当前位置:
首页
»
赛事活动
»
成绩公告
»
成绩册
» 正文
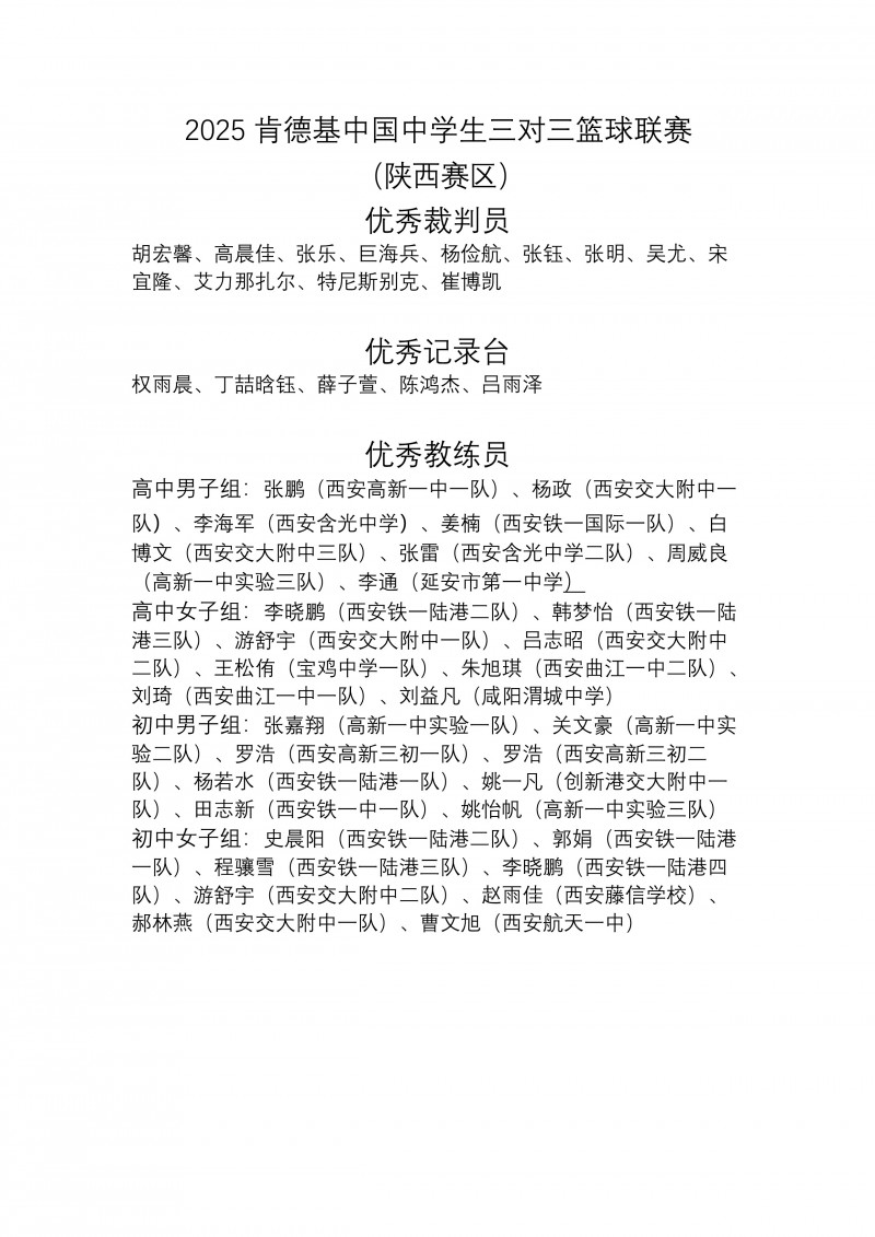
2025肯德基中国中学生三对三篮球联赛(陕西赛区)成绩册
发布日期:2025-12-31 浏览次数:
1
2025肯德基中国中学生三对三篮球联赛(陕西赛区)成绩册.pdf
扫一扫分享本页
下一篇:
康师傅喝开水中国初中篮球联赛(陕西赛区)成绩册
上一篇:
第十一届陕西省学生击剑锦标赛成绩册
[
赛事活动搜索
] [
加入收藏
] [
告诉好友
] [
打印本文
] [
违规举报
] [
关闭窗口
]
同类赛事活动
• 康师傅喝开水中国初中篮球联赛(陕西赛区)成绩册
• 第十一届陕西省学生击剑锦标赛成绩册
• 2025年陕西省校园无人航空器比赛成绩单
• 2025 年陕西省大学生武术(套路)锦标赛成绩册
• “银河荣晶杯”陕西省第一届中小学生艺术体操比赛成绩册
• 2025年陕西省大学生健身健美锦标赛成绩册
• 2025年陕西省第三届气排球锦标赛暨“园丁杯”气排球比赛成绩册
• 2025年陕西省第五届校园篮球联赛 暨NBA中国(陕西赛区)成绩册
• 2025年陕西省高职院校和独立学校乒乓球比赛成绩册
• 2024-2025李宁中国小学生篮球联赛 及训练营(陕西赛区)成绩册
推荐图文
推荐赛事活动
中英大学生体育文艺周橄榄球赛成绩册
第十八届全国大学生田径锦标赛成绩册
全国青少年校园足球联赛高中男子组成绩册
第20届CUBA中国大学生篮球联赛4强成绩册
陕西省第五届大学生轮滑锦标赛成绩册
2018年陕西省中小学生武术套路比赛成绩册
陕西省第四十届大学生田径运动会总成绩册
2018陕西大学生羽毛球赛暨校长杯成绩册
CUBA大学生篮球联赛女子24强赛成绩册
2018陕西省大学生网球赛暨校长杯赛成绩册
点击排行
2025 年陕西省大学生武术(套路)锦标赛成绩册
第十一届陕西省学生击剑锦标赛成绩册
2025年陕西省高职院校和独立学校乒乓球比赛成绩册
2025年陕西省第五届校园篮球联赛 暨NBA中国(陕西赛区)成绩册
“银河荣晶杯”陕西省第一届中小学生艺术体操比赛成绩册
康师傅喝开水中国初中篮球联赛(陕西赛区)成绩册
2025年陕西省大学生健身健美锦标赛成绩册
2025年陕西省校园无人航空器比赛成绩单
2025年陕西省第三届气排球锦标赛暨“园丁杯”气排球比赛成绩册
2025肯德基中国中学生三对三篮球联赛(陕西赛区)成绩册