首页
组织机构
体协简介
体协章程
体协职能
领导机构
会员单位
联系方式
投稿渠道
新闻中心
新闻聚焦
校园风采
视频新闻
文件通知
成绩公告
名师大讲堂
竞赛训练
高水平运动队
运动训练
注册公示
专业委员会
乒乓球专业委员会(大学)
民族传统体育专业委员会
橄榄球专业委员会
游泳专业委员会
体能与运动康复专业委员会
网球专业委员会
羽毛球专业委员会(大学)
武术专业委员会
健美操、艺术体操及啦啦操专业委员会
足球专业委员会
瑜伽专业委员会
掷球专业委员会
体育舞蹈专业委员会
跆拳道运动专业委员会
飞盘运动专业委员会
射箭专业委员会
定向运动专业委员会成员名单
羽毛球专业委员会(中小学)
乒乓球专业委员会(中小学)
以体树人中小学体育教育工作委员会
小篮球专业委员会
篮球裁判专业委员会
校园体育新闻工作委员会
跳绳专业委员会
冰雪滑轮与轮滑专业委员会
证书查询
赛事报名
联系我们
当前位置:
首页
»
赛事活动
»
成绩公告
»
成绩册
» 正文
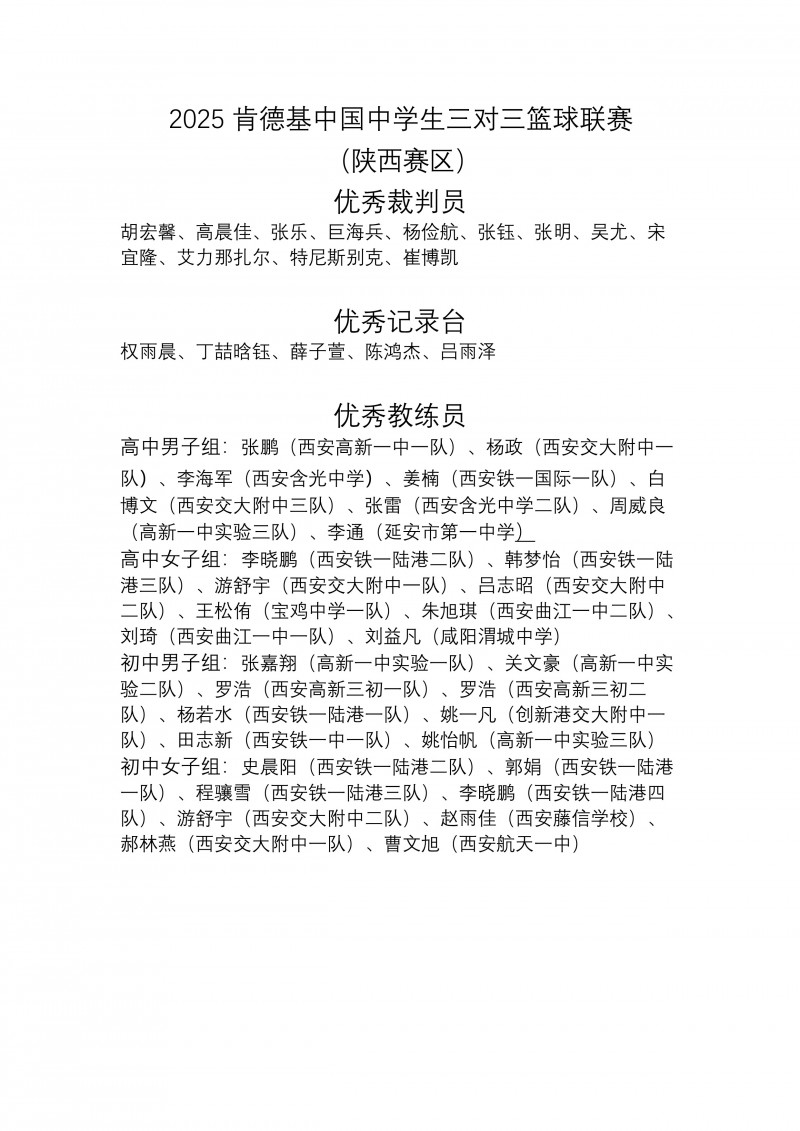
2025肯德基中国中学生三对三篮球联赛(陕西赛区)成绩册
发布日期:2026-01-30 浏览次数:
0
2025肯德基中国中学生三对三篮球联赛(陕西赛区)成绩册.pdf
扫一扫分享本页
下一篇:
康师傅喝开水中国初中篮球联赛(陕西赛区)成绩册
上一篇:
2025-2026耐克中国高中篮球联赛陕西赛区成绩册
[
赛事活动搜索
] [
加入收藏
] [
告诉好友
] [
打印本文
] [
违规举报
] [
关闭窗口
]
同类赛事活动
• 陕西省第十六届大学生网球锦标赛成绩册
• 2025年陕西省中小学网球比赛成绩册
• 2025年陕西省校园无人航空器比赛成绩册
• 2025年陕西省学生跆拳道精英赛成绩册
• 康师傅喝开水中国初中篮球联赛(陕西赛区)成绩册
• 2025-2026耐克中国高中篮球联赛陕西赛区成绩册
• 陕西省第四十四届大学生田径运动会成绩册
• 第二届陕西省“深圳川崎”大学生匹克球锦标赛暨”校长杯“比赛成绩册
• 2025秋季小学生篮球联赛成绩册
• 2025年第45届陕西省大学生排球锦标赛成绩册
推荐图文
推荐赛事活动
中英大学生体育文艺周橄榄球赛成绩册
第十八届全国大学生田径锦标赛成绩册
全国青少年校园足球联赛高中男子组成绩册
第20届CUBA中国大学生篮球联赛4强成绩册
陕西省第五届大学生轮滑锦标赛成绩册
2018年陕西省中小学生武术套路比赛成绩册
陕西省第四十届大学生田径运动会总成绩册
2018陕西大学生羽毛球赛暨校长杯成绩册
CUBA大学生篮球联赛女子24强赛成绩册
2018陕西省大学生网球赛暨校长杯赛成绩册
点击排行
2025年陕西省第二十九届大学生乒乓球锦标赛暨“校长杯”比赛成绩册
2025年第45届陕西省大学生排球锦标赛成绩册
2025年陕西省大学生羽毛球锦标赛暨“校长杯”比赛成绩册
第二届陕西省“深圳川崎”大学生匹克球锦标赛暨”校长杯“比赛成绩册
2025年陕西省青少年校园足球联赛(高中组)成绩册
2025陕西省学生游泳锦标赛成绩册
2025秋季小学生篮球联赛成绩册
2025年陕西省中小学网球比赛成绩册
陕西省第十六届大学生网球锦标赛成绩册
康师傅喝开水中国初中篮球联赛(陕西赛区)成绩册