首页
组织机构
体协简介
体协章程
体协职能
领导机构
会员单位
联系方式
投稿渠道
新闻中心
新闻聚焦
校园风采
视频新闻
文件通知
成绩公告
名师大讲堂
竞赛训练
高水平运动队
运动训练
注册公示
专业委员会
乒乓球专业委员会(大学)
民族传统体育专业委员会
橄榄球专业委员会
游泳专业委员会
体能与运动康复专业委员会
网球专业委员会
羽毛球专业委员会(大学)
武术专业委员会
健美操、艺术体操及啦啦操专业委员会
足球专业委员会
瑜伽专业委员会
掷球专业委员会
体育舞蹈专业委员会
跆拳道运动专业委员会
飞盘运动专业委员会
射箭专业委员会
定向运动专业委员会成员名单
羽毛球专业委员会(中小学)
乒乓球专业委员会(中小学)
以体树人中小学体育教育工作委员会
小篮球专业委员会
篮球裁判专业委员会
校园体育新闻工作委员会
跳绳专业委员会
冰雪滑轮与轮滑专业委员会
证书查询
赛事报名
联系我们
当前位置:
首页
»
新闻中心
»
注册公示
» 正文
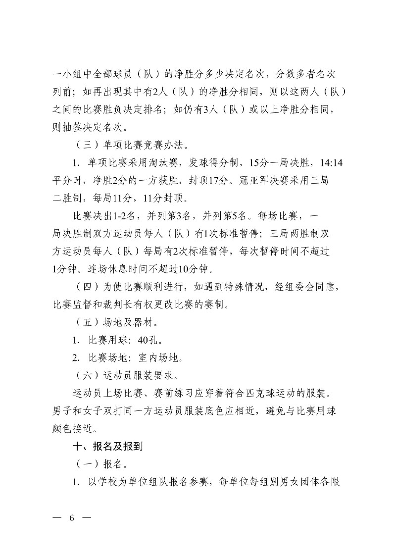
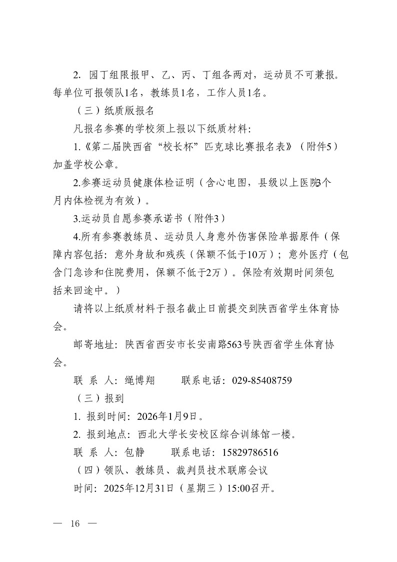
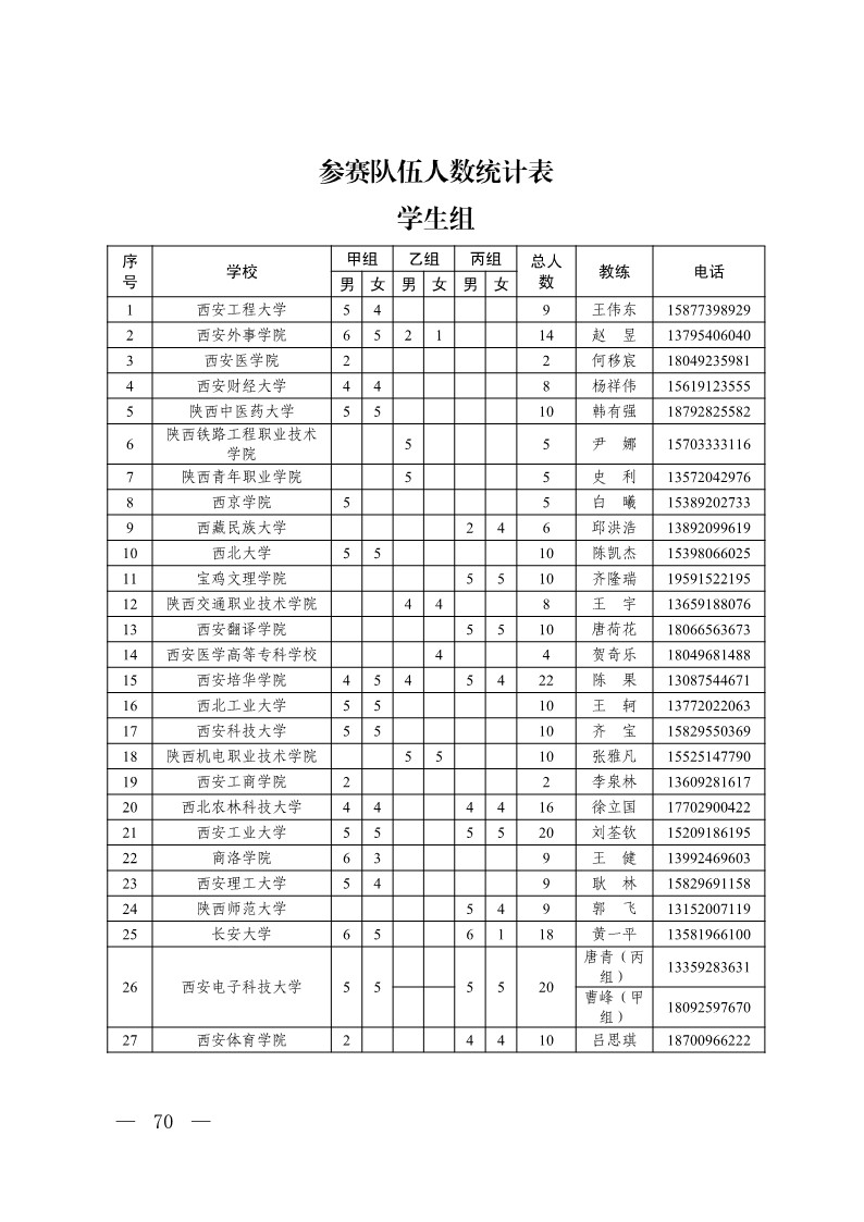
第二届陕西省大学生匹克球锦标赛暨“校长杯”比赛学生组参赛人员公示
发布日期:2026-01-02 浏览次数:
36
第二届陕西省“校长杯”匹克球比赛pdf
扫一扫分享本页
下一篇:
2025-2026耐克中国高中篮球联赛 (陕西赛区)第二阶段比赛正式开赛
上一篇:
2025年陕西省校园乒乓球国家二级裁判员培训班学员成绩公示
[
新闻中心搜索
] [
加入收藏
] [
告诉好友
] [
打印本文
] [
违规举报
] [
关闭窗口
]
同类新闻中心
• 2025年陕西省第二十九届大学生乒乓球锦标赛暨“校长杯”比赛秩序册
• 2025年陕西省第二十一届大学生羽毛球比赛秩序册
• 2025年陕西省校园乒乓球国家二级裁判员培训班学员成绩公示
• 2025年陕西省第45届大学生排球锦标赛参赛运动员公示
• 2025年陕西省第48届大学生篮球联赛暨CUBAL预选赛参赛人员公示
• 2025—2026耐克中国高中篮球联赛(陕西赛区)参赛人员公示
• 2025年陕西省中小学网球比赛参赛人员公示
• 2025年陕西省校园匹克球教练员(教师)技能提升公益培训班学员名单公示
• 2025年陕西省第二十九届“校长杯”乒乓球比赛各代表队名单
• 2025年全国中小学篮球教练员初级(中国篮协E级)教练员培训班(陕西汉中站)学员名
推荐图文
推荐新闻中心
陕西省第五届大学生轮滑锦标赛注册公示
2018年陕西省中小学生武术套路比赛注册公示
2017年陕西省青少年校园足球联赛报名信息公示
点击排行
2025年陕西省第48届大学生篮球联赛暨CUBAL预选赛参赛人员公示
2025年陕西省校园乒乓球国家二级裁判员培训班学员成绩公示
2025—2026耐克中国高中篮球联赛(陕西赛区)参赛人员公示
2025年陕西省第45届大学生排球锦标赛参赛运动员公示
第二届陕西省大学生匹克球锦标赛暨“校长杯”比赛学生组参赛人员公示
2025年陕西省第二十九届大学生乒乓球锦标赛暨“校长杯”比赛秩序册
2025年陕西省第二十一届大学生羽毛球比赛秩序册